给你两个 非空 的链表,表示两个非负的整数。它们每位数字都是按照 逆序 的方式存储的,并且每个节点只能存储 一位 数字。
请你将两个数相加,并以相同形式返回一个表示和的链表。
你可以假设除了数字 0 之外,这两个数都不会以 0 开头。
难度:🌟🌟🌟🌟
示例 1:

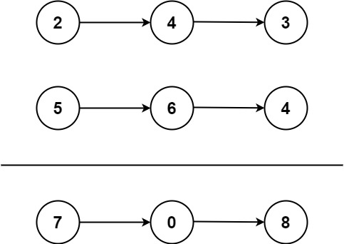
输入:l1 = [2,4,3], l2 = [5,6,4]
输出:[7,0,8]
解释:342 + 465 = 807.
示例 2:
输入:l1 = [0], l2 = [0]
输出:[0]
示例 3:
输入:l1 = [9,9,9,9,9,9,9], l2 = [9,9,9,9]
输出:[8,9,9,9,0,0,0,1]
提示:
链表逆序存储很友好,直接遍历链表就是从个位开始的,符合我们计算加法的习惯顺序。
这题主要考察双指针和加法运算过程中对进位的处理。
代码中用到了一个在链表算法题中很常见的 虚拟头节点 的技巧,也就是 dummy 节点。
func addTwoNumbers(l1 *ListNode, l2 *ListNode) *ListNode {
dummy := &ListNode{} // 虚拟头节点
p := dummy
p1, p2 := l1, l2
var carry int // 记录进位
for p1 != nil || p2 != nil || carry > 0 {
val := 0
if carry > 0 {
val += carry
}
if p1 != nil {
val += p1.Val
p1 = p1.Next
}
if p2 != nil {
val += p2.Val
p2 = p2.Next
}
carry = val / 10
val = val % 10
// 记录该节点两数相加的值
p.Next = &ListNode{Val: val}
p = p.Next
}
return dummy.Next
}